Before Car Seat Headrest signed to Matador Records and became an indie-rock household name -- before Stereogum even named Will Toledo's project a Band To Watch -- Toledo independently released a wealth of lo-fi albums to Bandcamp. One of the most widely beloved was 2011's Twin Fantasy, an album of significant ambition recorded on a cheap laptop at age 19.
Last year Twin Fantasy vanished from the various streaming platforms that make Toledo so much bank, and if you noticed Car Seat Headrest unveiled a new version of the album's 13-minute epic "Beach Life-In-Death" last month, you may have guessed the reason for the original project's disappearance: Toledo has recorded a "re-imagined" version of the entire album in sparkling high quality, and Matador will release it next month. In a press release, Toledo explains, "It was never a finished work, and it wasn’t until last year that I figured out how to finish it."
Today Toledo presents a second advance track from the newfangled Twin Fantasy, "Nervous Young Inhumans." The track, which is a bit like one of Spoon's rhythmic bops affixed to a surging chorus out of the Killers or Replacements playbook, arrives with a new video directed by Toledo. An abbreviated version of the song appears in the video, while the full album version is available on Bandcamp. Check out both below.
Car Seat Headrest's upcoming tour dates will feature Toledo backed by a seven-piece band:
01/26 Bozeman, MT @ Rialto
02/24 Sydney, Australia @ Sydney Limits Fest
02/25 Perth, Australia @ Rosemont
02/28 Melbourne, Australia @ Croxton
03/01 Brisbane, Australia @ Triffid
03/03 Auckland, New Zealand @ Auckland City Limits
04/06 Eugene, OR @ WOW Hall
04/08 Boise, ID @ Knitting Factory
04/10 Missoula, MT @ Top Hat
04/11 Spokane, WA @ Knitting Factory
04/12 Tacoma, WA @ Real Art
04/13 Bellingham, WA @ Wild Buffalo
04/14 Olympia, WA @ Capitol Theater
05/16 Dublin, Ireland @ Olympia Theatre
05/18 Glasgow, UK @ O2 ABC
05/19 Liverpool, UK @ Invisible Wind Factory
05/21 Bristol, UK @ SWX
05/22 Cambridge, UK @ Junction 2
05/23 London, UK @ Roundhouse
05/25 Brussels, Belgium @ Ancienne Belgique
05/26 Paris, France @ Le Trabendo
05/28 Amsterdam, Netherlands @ Paradiso
05/29 Koln, Germany @ Kantine
05/30 Hamburg, Germany @ Uebel & Gefahrlich
05/31 Berlin, Germany @ Festsaal Kreuzberg

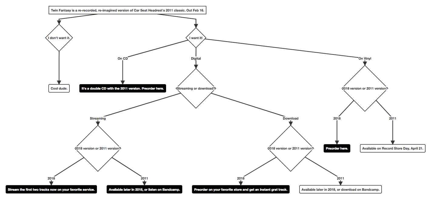
The new and allegedly improved Twin Fantasy is out 2/16 on Matador. Pre-order it here. Twin Fantasy: Mirror To Mirror -- a remastered version of the original 2011 album -- will be released 4/21 as a Record Store Day exclusive with the promise of wide re-release later in the year. Matador created this handy chart to help you decide which version to pre-order:







